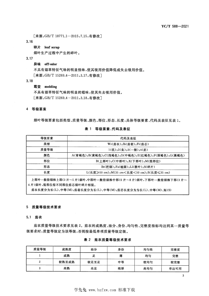
YC/T 588-2021 雪茄烟叶工商交接等级标准

行业标准 推荐性 现行

标准状态

  1. 发布于:
  2. 实施于:
  3. 废止

标准详情

  • 中国标准分类号:X87
    国际标准分类号:65.160
  • 提出单位:国家烟草专卖局
    主管部门:全国烟草标准化技术委员会卷烟标样分技术委员会

起草单位

四川中烟工业有限责任公司、安微中烟工业有限责任公司、山东中烟工业有限责任公司、湖北中烟工业有限责任公司、中国烟草标准化研究中心、中国烟草总公司四川省公司、中国烟草总公司湖北省公司、中国烟草总公司云南省公司、中国烟草总公司海南省公司

起草人

胡希、周文、刘路路、薛芳、邢蕾、李东亮、徐恒、徐迎波、马明、贺琛、杨春雷、李青常、李永平、刘好宝、王剑、胡延奇、丁丽、刘阳、郭仕平、孔光辉、李宗平、余君、纵坤、潘勇、王以慧、杨国涛、蔡斌、高静

标准预览(共 9 页)

* 特别声明:资源收集自网络或用户上传,版权归原作者所有,如侵犯您的权益,请联系我们处理。

  • 标准质量:
  • 文档详情:2.03MB 共 9 页 PDF

标准搜索