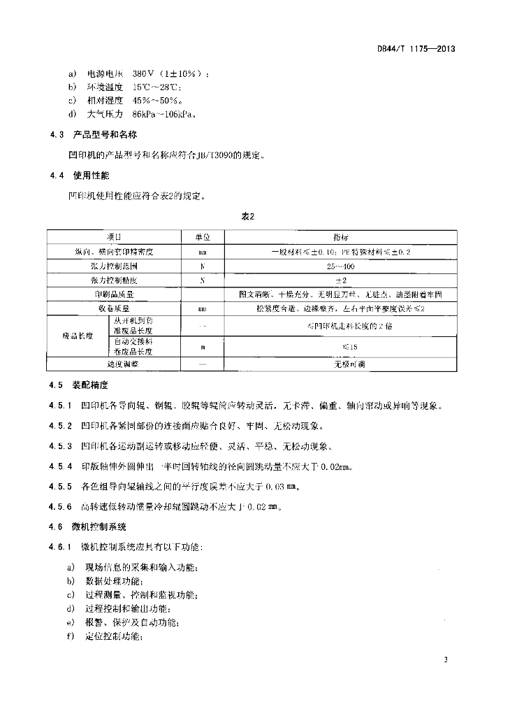
DB44/T 1175-2013 无传动轴高速凹版印刷机

地方标准 广东省 推荐性 现行

标准状态

  1. 发布于:
  2. 实施于:
  3. 废止于:

标准详情

  • 中国标准分类号:J87
    国际标准分类号:37.100.10
  • 提出单位:
    主管部门:广东省薄膜印制设备标准化技术委员会

起草单位

广东省薄膜纸类印制行业协会、广东汕樟轻工机械有限公司、潮州市彩达包装机械有限公司、广州市越秀区彦仁机械技术研究中心

起草人

李丽辉、陈炎明、黄裔华、黄光兴、王晓轩、陈浩航、黄慧中、韩芳英

标准预览(共 13 页)

* 特别声明:资源收集自网络或用户上传,版权归原作者所有,如侵犯您的权益,请联系我们处理。

  • 标准质量:
  • 文档详情:602.93KB 共 13 页 PDF

标准搜索