HB 5299.2-2014 航空工业焊接操作人员资格鉴定与认证 第2部分:电子束焊及激光焊

行业标准 强制性 现行

标准状态

  1. 发布于:
  2. 实施于:
  3. 废止

标准详情

  • 中国标准分类号:V01
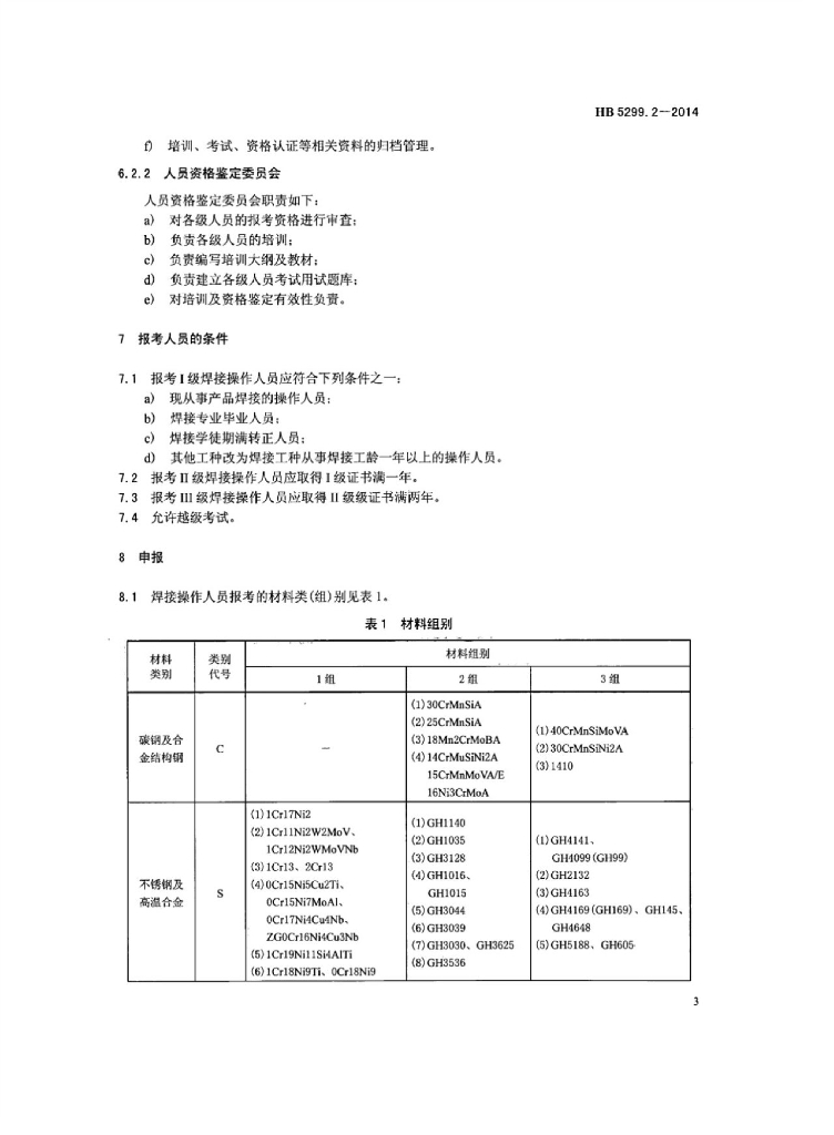
    国际标准分类号:25.160.01
  • 提出单位:中国航空综合技术研究所
    主管部门:工业和信息化部

起草单位

中国航空工业集团公司北京航空材料研究院、沈阳黎明航空发动机有限责任公司、西安航空发动机(集团)有限公司、中国南方航空工业(集团)有限公司

起草人

张文扬、曲伸、康文军、马文利、吴家云、张学军、孙兵兵

标准预览(共 26 页)

* 特别声明:资源收集自网络或用户上传,版权归原作者所有,如侵犯您的权益,请联系我们处理。

  • 标准质量:
  • 文档详情:22.14MB 共 26 页 PDF

标准搜索