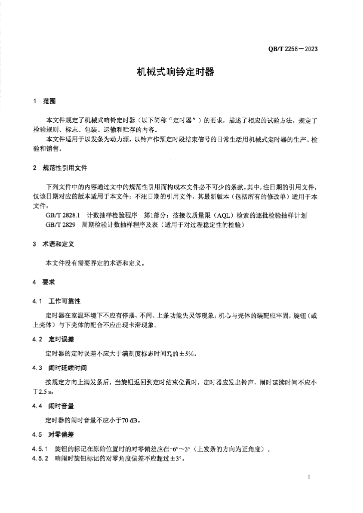
QB/T 2258-2023 机械式响铃定时器

行业标准 推荐性 现行

标准状态

  1. 发布于:
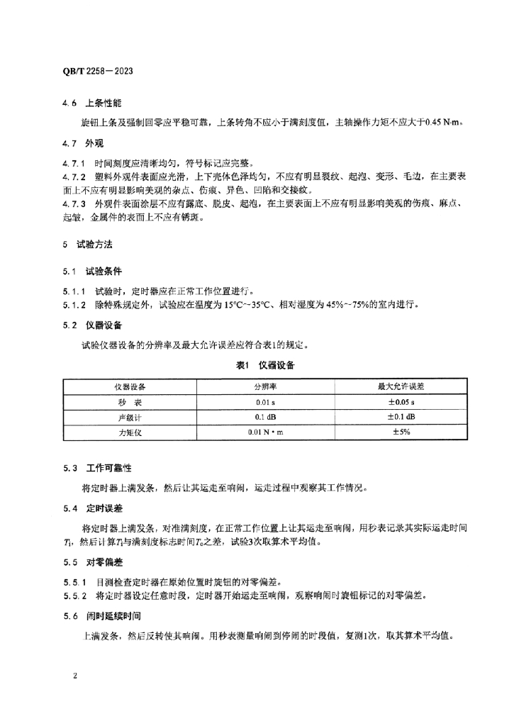
  2. 实施于:
  3. 废止

标准详情

  • 中国标准分类号:N96
    国际标准分类号:39.040.99
  • 代替标准:QB/T 2258-1996
  • 提出单位:中国轻工业联合会
    主管部门:工业和信息化部

起草单位

杭州精诚三和定时器实业有限公司、西安轻工业钟表研究所有限公司、漳州市恒丽电子有限公司、福建瑞达精工股份有限公司、漳州市英姿钟表有限公司、深圳市泰坦时钟表科技有限公司

起草人

池汉军、戴宇、陈斌、邵跃明、陈涛、蒋维、李霞、庄嫚艺、张谦、沙建洲

标准预览(共 7 页)

* 特别声明:资源收集自网络或用户上传,版权归原作者所有,如侵犯您的权益,请联系我们处理。

  • 标准质量:
  • 文档详情:1.52MB 共 7 页 PDF

标准搜索