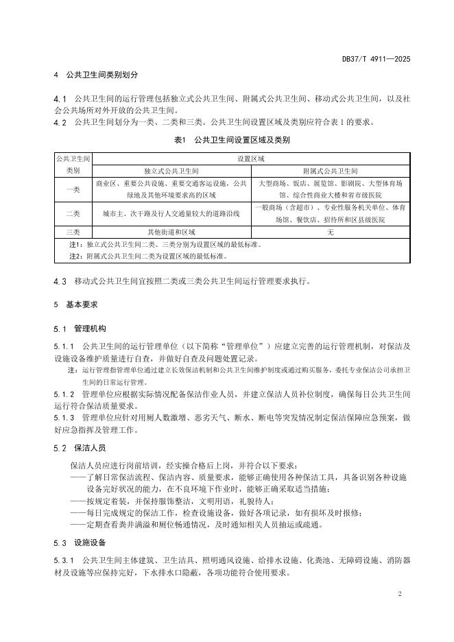
DB37/T 4911-2025 城市公共卫生间运行及管理规范

地方标准 山东省 推荐性 现行

标准状态

  1. 发布于:
  2. 实施于:
  3. 废止

标准详情

  • 中国标准分类号:C51
    国际标准分类号:13.020
  • 提出单位:
    主管部门:山东省市场监督管理局

起草单位

济南市历下区城市管理局、济南市城市管理局、山东省住房和城乡建设厅城市管理局

起草人

刘志勇、任相鑫、李玉靖、邵宏生、刘玉旺、张昊字、宋健、周胜军、杨效忠、何彦、刘传鹏、牛汝宝、李蕾、郑阳、葛秀鹏、徐敏、王建新、王东举、李雪钰、孟黎、赵鹏、李双双、吴依含

标准预览(共 11 页)

* 特别声明:资源收集自网络或用户上传,版权归原作者所有,如侵犯您的权益,请联系我们处理。

  • 标准质量:
  • 文档详情:510.22KB 共 11 页 PDF

标准搜索