CB/T 3455-2019 船用阳极屏蔽层的设计与涂装

行业标准 推荐性 现行

标准状态

  1. 发布于:
  2. 实施于:
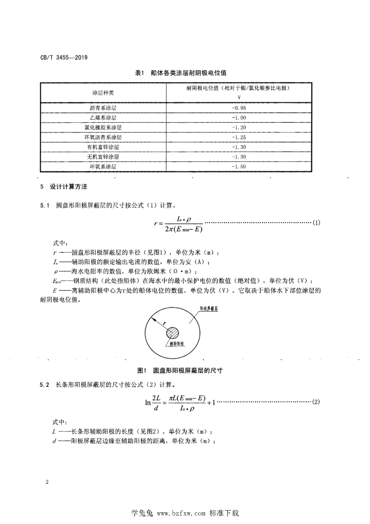
  3. 废止

标准详情

  • 中国标准分类号:U 05
    国际标准分类号:47.020.05
  • 代替标准:CB/T 3455-1992
  • 提出单位:
    主管部门:工业和信息化部

起草单位

中国船舶重工集团公司第七二五研究所、青岛双瑞海洋环境工程股份有限公司

起草人

鲁统军、王金福、孙小舟、马力、王洪仁

标准预览(共 6 页)

* 特别声明:资源收集自网络或用户上传,版权归原作者所有,如侵犯您的权益,请联系我们处理。

  • 标准质量:
  • 文档详情:1.37MB 共 6 页 PDF

标准搜索