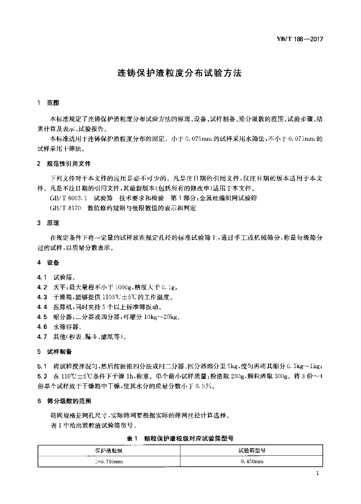
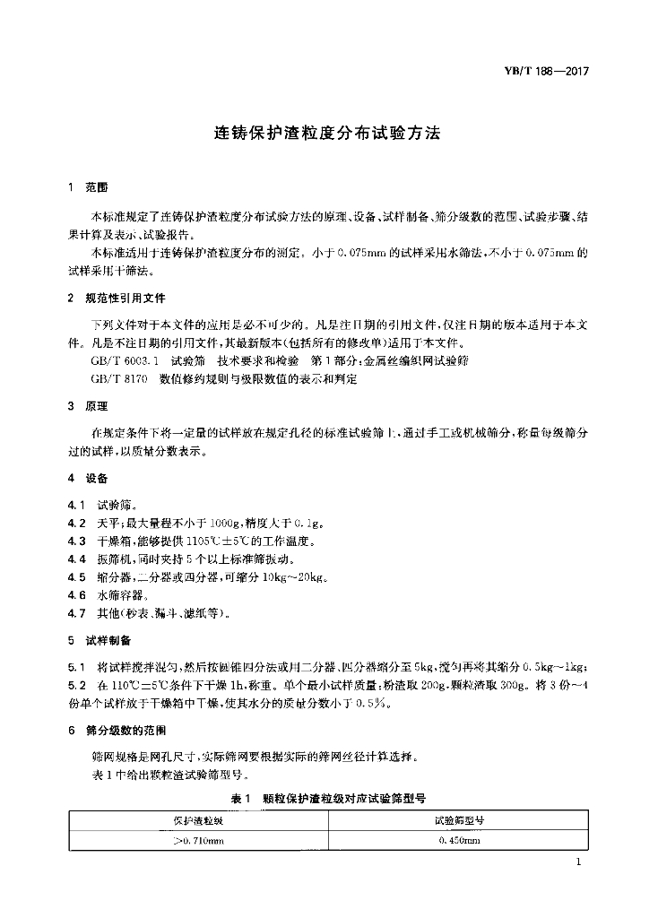
YB/T 188-2017 连铸保护渣粒度分布 试验方法

行业标准 推荐性 现行

标准状态

  1. 发布于:
  2. 实施于:
  3. 废止

标准详情

  • 中国标准分类号:D52
    国际标准分类号:73.080
  • 代替标准:YB/T 188-2001
  • 提出单位:
    主管部门:全国钢标准化技术委员会

起草单位

河南省西峡县恒基冶材有限公司、重庆大学、连铸技术国家工程研究中心、冶金工业信息标准研究院。

起草人

杨燕、黄占基、王谦、包秀芝、朱礼龙、刘志宏、崔淑雅、仇金辉、卢春生。

标准预览(共 5 页)

* 特别声明:资源收集自网络或用户上传,版权归原作者所有,如侵犯您的权益,请联系我们处理。

  • 标准质量:
  • 文档详情:304.75KB 共 5 页 PDF

标准搜索