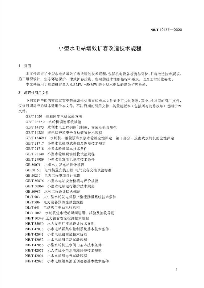
NB/T 10477-2020 小型水电站增效扩容改造技术规程

行业标准 推荐性 现行

标准状态

  1. 发布于:
  2. 实施于:
  3. 废止

标准详情

  • 中国标准分类号:K55
    国际标准分类号:ICS 27.140
  • 提出单位:中国电器工业协会
    主管部门:国家能源局

起草单位

浙江省水利水电勘测设计院、广东省源天工程有限公司、广东南丰电气自动化有限公司、华自科技股份有限公司、武汉武水电气技术有限责任公司、杭州杭发发电设备有限公司、重庆水轮机厂有限责任公司、南京南瑞水利水电科技有限公司、湖北清江水电开发有限责任公司、天津电气科学研究院有限公司、湖南省水利水电勘测设计研究总院

起草人

谢丽华、张文红、刘东文、袁江锋、王津新、邬海军、王寅华、王怀平、贺洁、祝迪、张中亚、穆建军、谢传萍、潘利国、吴忠恩

标准预览(共 15 页)

* 特别声明:资源收集自网络或用户上传,版权归原作者所有,如侵犯您的权益,请联系我们处理。

  • 标准质量:
  • 文档详情:3.39MB 共 15 页 PDF

标准搜索