T/GZHX 001-2016 M100车用甲醇燃料

团体标准 强制性 现行

标准状态

  1. 发布于:
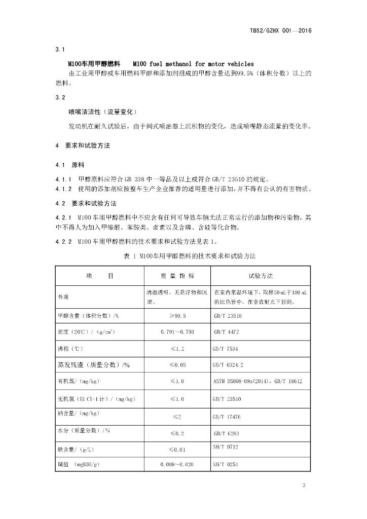
  2. 实施于:
  3. 废止

标准详情

  • 中国标准分类号:E31
    国际标准分类号:71.100.01
  • 团体名称:贵州省化学工业协会

起草单位

浙江吉利控股集团有限公司、贵州省标准化院、贵州省产品质量监督检验院、贵州省交通科学研究院股份有限公司、贵州天鼎新能源有限公司

起草人

邵建平、金先扬、折小荣、李晓云、金海玲、王晓、洪潇、费小申、陈家兵、何鼎元、雷鸣、周晓娟、孟斌、邵红军

标准预览(共 6 页)

* 特别声明:资源收集自网络或用户上传,版权归原作者所有,如侵犯您的权益,请联系我们处理。

  • 标准质量:
  • 文档详情:723.91KB 共 6 页 PDF

标准搜索