DB3404/T 15-2024 瓦氏黄颡鱼成鱼池塘养殖技术规程

地方标准 淮南市 推荐性 现行

标准状态

  1. 发布于:
  2. 实施于:
  3. 废止

标准详情

  • 中国标准分类号:B52
    国际标准分类号:65.150
  • 提出单位:凤台县城北湖渔场
    主管部门:淮南市市场监督管理局

起草单位

凤台县城北湖渔场、安徽省农业科学院水产研究所、淮南市水产技术推广站、凤台县水产技术推广中心、淮南市窑河创新渔业有限公司

起草人

周华兴、段国庆、汪焕、张青海、刘义霞、胡玉婷、潘庭双、凌俊、江河、朱瀚青、刁迎珠、程忠、郁述英、杨敏、李彤

标准预览(共 6 页)

* 特别声明:资源收集自网络或用户上传,版权归原作者所有,如侵犯您的权益,请联系我们处理。

  • 标准质量:
  • 文档详情:417.74KB 共 6 页 PDF

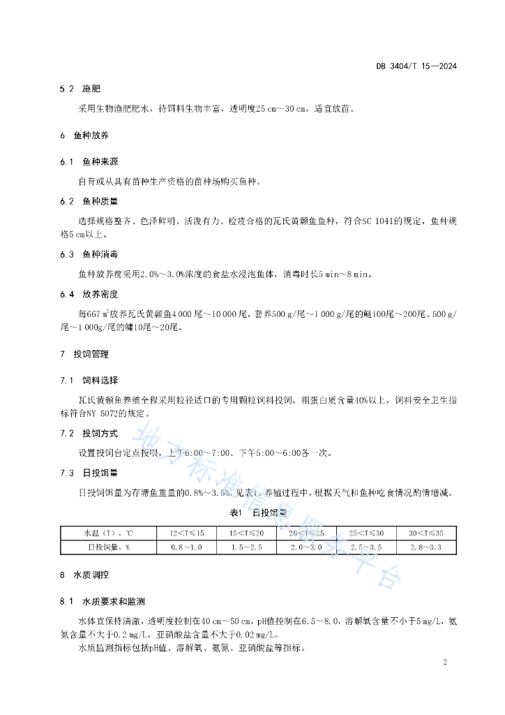
标准搜索