DB2203/T 6-2023 玉米秸秆覆盖条耕滴灌水肥一体化技术规程

地方标准 四平市 推荐性 现行

标准状态

  1. 发布于:
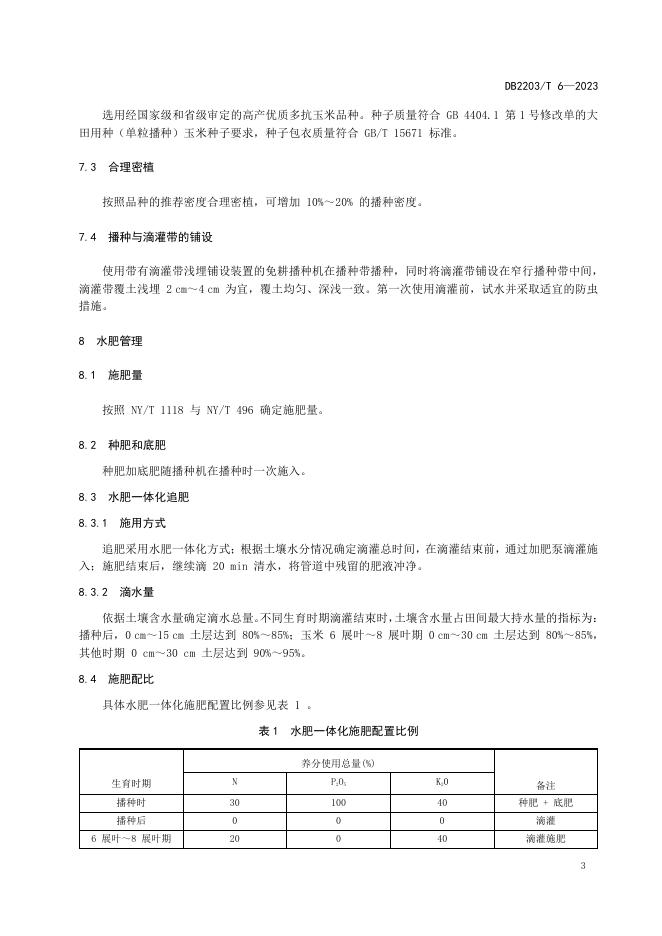
  2. 实施于:
  3. 废止

标准详情

  • 中国标准分类号:B05
    国际标准分类号:65.020.01
  • 提出单位:四平市农业农村局
    主管部门:四平市市场监督管理局

起草单位

中国科学院东北地理与农业生态研究所、四平现代农业科学院、双辽市农机总站

起草人

敖曼、关义新、陈军、杜欣、张英男、王晓光、马驷骢、李博、黄琦、白子轩、李炳昊

标准预览(共 7 页)

* 特别声明:资源收集自网络或用户上传,版权归原作者所有,如侵犯您的权益,请联系我们处理。

  • 标准质量:
  • 文档详情:204.06KB 共 7 页 PDF

标准搜索