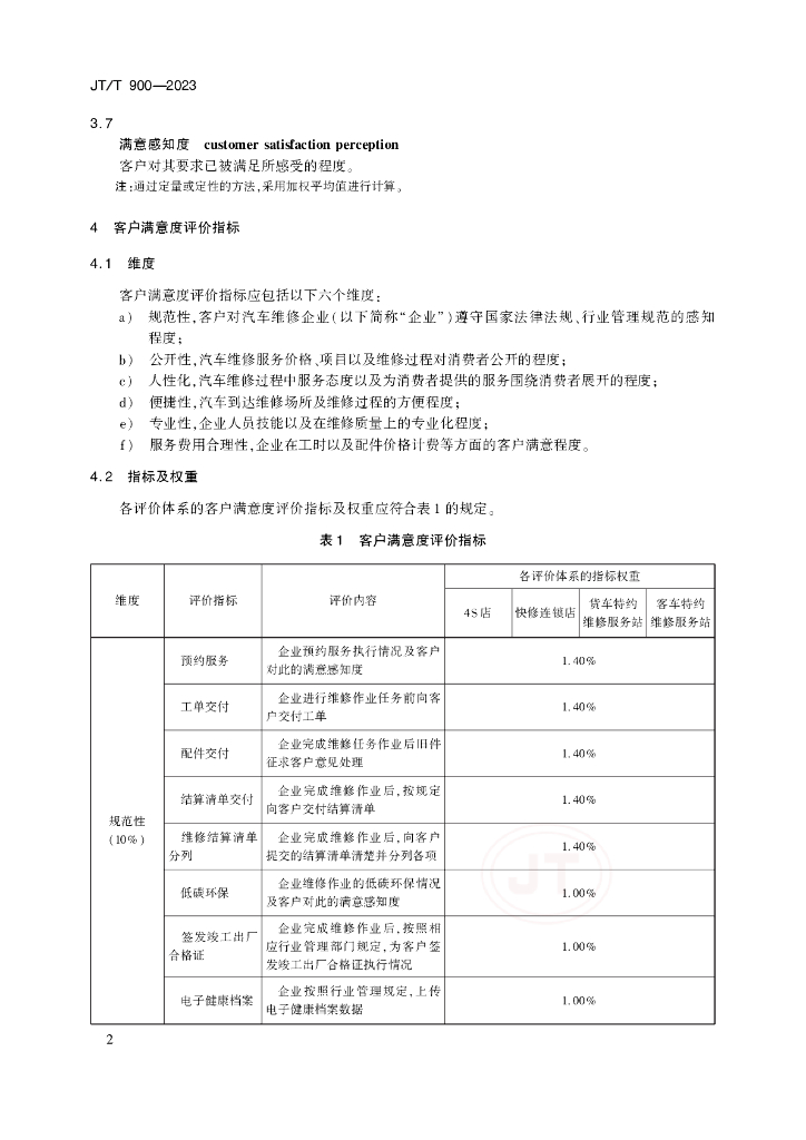
JT/T 900-2023 汽车售后维修服务客户满意度评价方法

行业标准 推荐性 现行

标准状态

  1. 发布于:
  2. 实施于:
  3. 废止

标准详情

  • 中国标准分类号:R16
    国际标准分类号:03.220.20
  • 代替标准:JT/T 900-2014
  • 提出单位:全国汽车维修标准化技术委员会
    主管部门:交通运输部

起草单位

中国汽车维修行业协会、麦特汽车服务股份有限公司广汽丰田汽车有限公司宇通客车股份有限公司、东风商用车有限公司、比亚迪汽车工业有限公司、上海阑途信息技术有限公司、北京卓众出版有限公司

起草人

刘瑞昕、康学楠、盖方、高静静、陈倩欣、李国庆、高俊俊、王雅杰、刘方正、孙磊

标准预览(共 17 页)

* 特别声明:资源收集自网络或用户上传,版权归原作者所有,如侵犯您的权益,请联系我们处理。

  • 标准质量:
  • 文档详情:23.36MB 共 17 页 PDF

标准搜索