JGJ 67-2006 办公建筑设计规范

行业标准 强制性 已废止

标准状态

  1. 发布于:
  2. 实施于:
  3. 废止于:

标准详情

  • 中国标准分类号:
    国际标准分类号:
  • 提出单位:
    主管部门:

起草单位

浙江省建筑设计研究院、浙江大学建筑设计研究院、江苏省建筑设计研究院、福建省建筑设计研究院

起草人

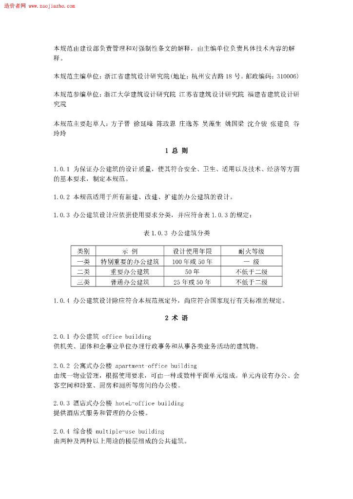
方子晋、徐延峰、陈政恩、庄逸苏、吴藻生、姚国梁、沈介骏、张建良、谷玲玲

标准预览(共 16 页)

* 特别声明:资源收集自网络或用户上传,版权归原作者所有,如侵犯您的权益,请联系我们处理。

  • 标准质量:
  • 文档详情:392.96KB 共 16 页 PDF

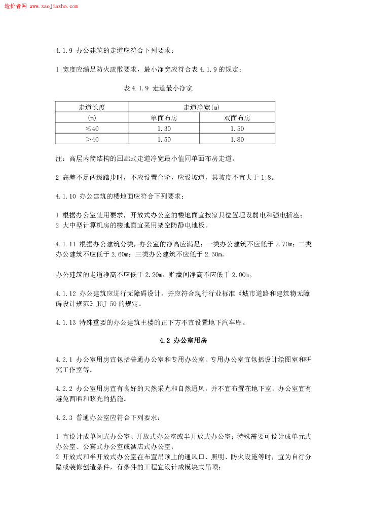
标准搜索