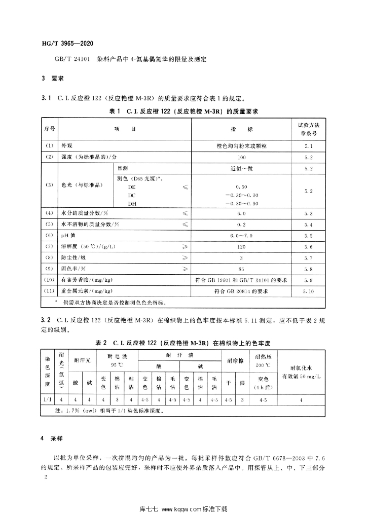
HG/T 3965-2020 代替HG/T 3965-2007 C.I.反应橙122(反应艳橙M-3R)

行业标准 推荐性 现行

标准状态

  1. 发布于:
  2. 实施于:
  3. 废止

标准详情

  • 中国标准分类号:G57
    国际标准分类号:71.100.10;87.060.10
  • 代替标准:HG/T 3965-2007
  • 提出单位:
    主管部门:工业和信息化部

起草单位

湖北华丽染料工业有限公司、江苏德美科化工有限公司、沈阳沈化院测试技术有限公司等

起草人

王勇、章宇、王小军 等

标准预览(共 8 页)

* 特别声明:资源收集自网络或用户上传,版权归原作者所有,如侵犯您的权益,请联系我们处理。

  • 标准质量:
  • 文档详情:7.12MB 共 8 页 PDF

标准搜索