DB3209/T 1316-2025 东台西瓜大棚膜下简易滴灌肥水技术规范

地方标准 盐城市 推荐性 现行

标准状态

  1. 发布于:
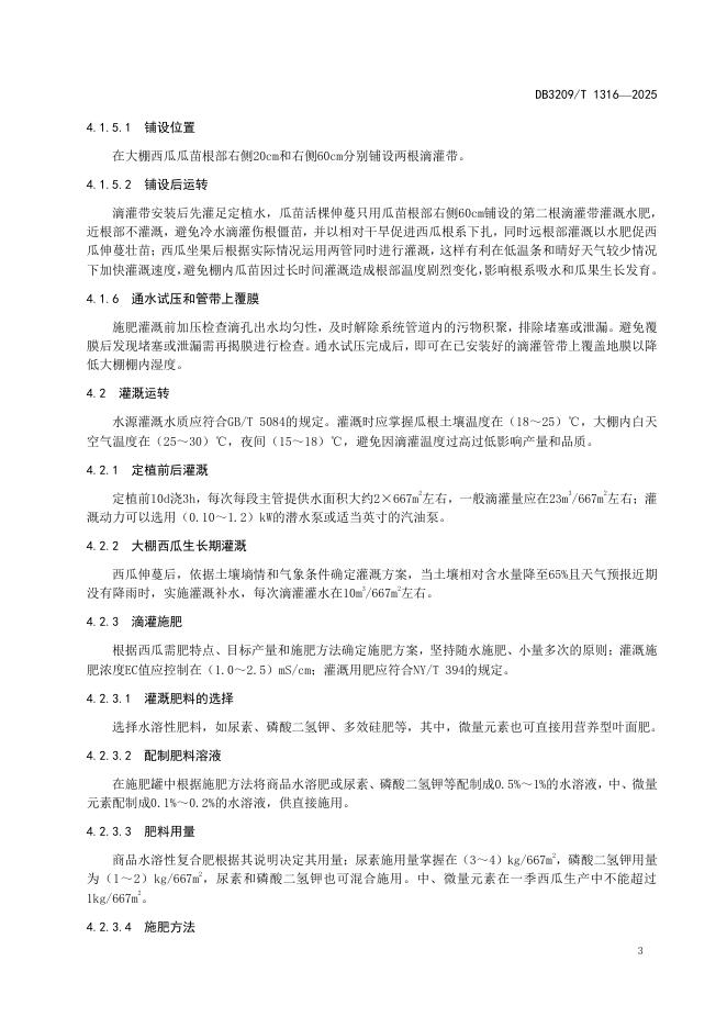
  2. 实施于:
  3. 废止

标准详情

  • 中国标准分类号:B31
    国际标准分类号:65.020.20
  • 提出单位:东台市市场监督管理局
    主管部门:盐城市市场监督管理局

起草单位

盐城市西甜瓜产业发展促进会、东台市综合检验检测中心。

起草人

梅静、杨玉娟、孔静、房啸、许鹏、苏生平、张小锋、徐敏、梅苏东、陈倩倩。

标准预览(共 7 页)

* 特别声明:资源收集自网络或用户上传,版权归原作者所有,如侵犯您的权益,请联系我们处理。

  • 标准质量:
  • 文档详情:403.6KB 共 7 页 PDF

标准搜索