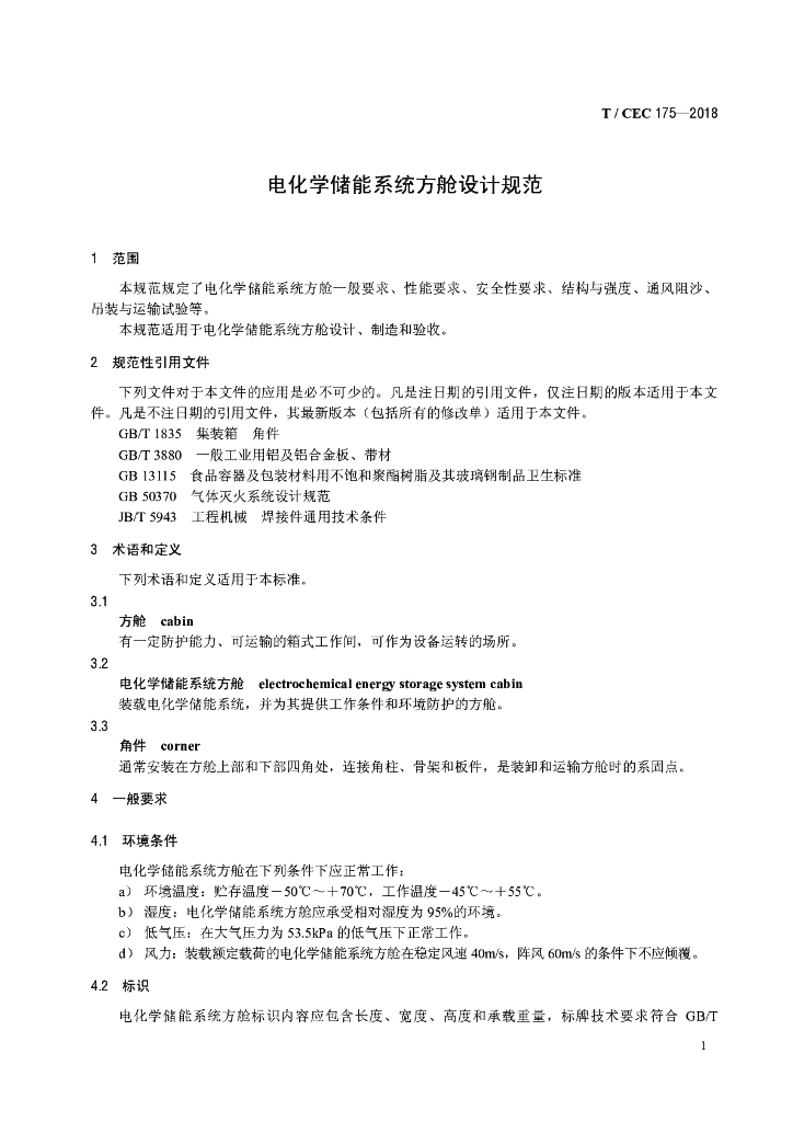
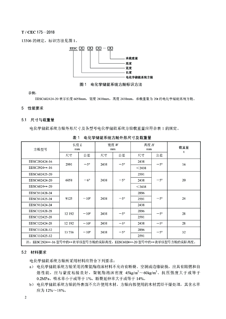
T/CEC 175-2018 电化学储能系统方舱设计规范

团体标准 强制性 现行

标准状态

  1. 发布于:
  2. 实施于:
  3. 废止

标准详情

  • 中国标准分类号:A85
    国际标准分类号:55.180
  • 团体名称:中国电力企业联合会

起草单位

中国电力科学研究院有限公司、国网江苏省电力公司电力科学研究院、国网新疆电力有限公司经济技术研究院、国网吉林省电力公司电力科学研究院、国网新疆电力公司电力科学研究院、天津拓鑫储能设备科技有限公司、湖南省德沃普储能有限公司

起草人

李建林、谢志佳、程伟、胡娟、袁晓冬、车勇、田春光、宋新甫、魏达、李蓓、汪奂伶、李英民、房凯、修晓青、靳文涛、胥晖晖

标准预览(共 8 页)

* 特别声明:资源收集自网络或用户上传,版权归原作者所有,如侵犯您的权益,请联系我们处理。

  • 标准质量:
  • 文档详情:2.47MB 共 8 页 PDF

标准搜索