HG/T 6138-2023 比表面积及孔径分析仪

行业标准 推荐性 现行

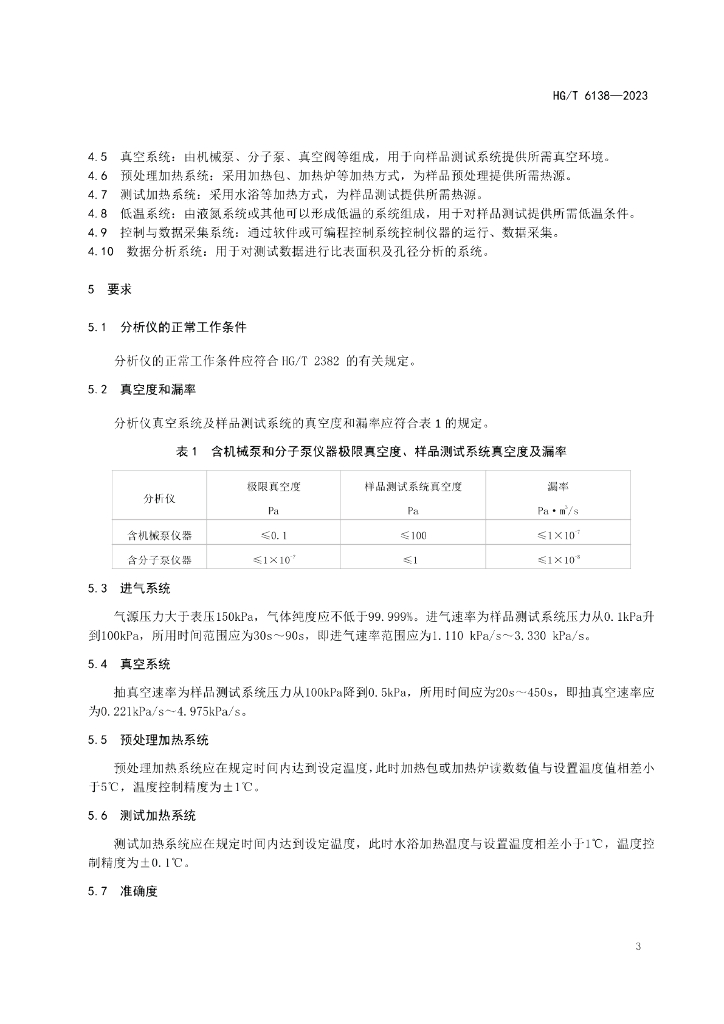
标准状态

  1. 发布于:
  2. 实施于:
  3. 废止

标准详情

  • 中国标准分类号:G98
    国际标准分类号:83.200
  • 提出单位:中国石油和化学工业联合会
    主管部门:化学工业橡胶测试仪器设备标准化技术委员会

起草单位

北京精微高博仪器有限公司、贝士德仪器科技(北京)有限公司、双星集团有限责任公司、贵州轮胎股份有限公司、赛轮集团股份有限公司、北京橡胶工业研究设计院有限公司

起草人

张福丽、刘小娟、柳剑峰、杨照瑾、郭菲、张红、皮成艳、杨文真、刘艳艳、丁晓英

标准预览(共 9 页)

* 特别声明:资源收集自网络或用户上传,版权归原作者所有,如侵犯您的权益,请联系我们处理。

  • 标准质量:
  • 文档详情:1.52MB 共 9 页 PDF

标准搜索