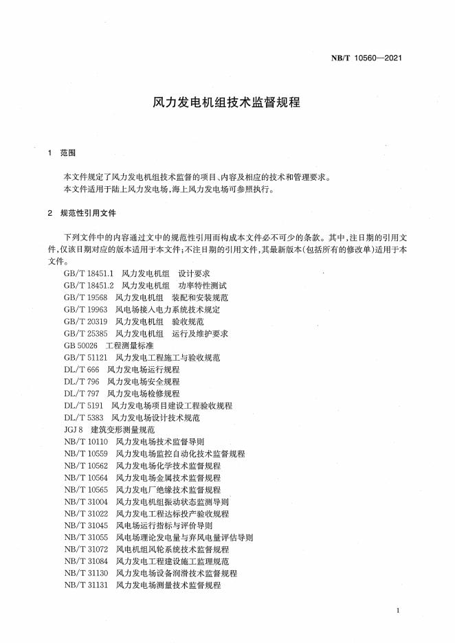
NB/T 10560-2021 风力发电机组技术监督规程

行业标准 推荐性 现行

标准状态

  1. 发布于:
  2. 实施于:
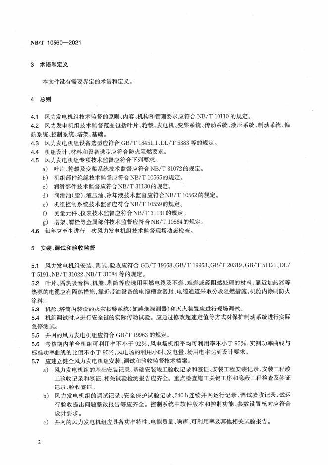
  3. 废止

标准详情

  • 中国标准分类号:F11
    国际标准分类号:27.18
  • 提出单位:中国电力企业联合会
    主管部门:国家能源局

起草单位

中国华能集团有限公司、西安热工研究院有限公司、华能新能源股份公司、中国大唐集团新能源股份有限公司

起草人

赵贺、武春生、罗发青、杜灿勋、晏新春、熬海、蒋宝平、马晋辉、李国庆、申一洲、刘庭、郭俊文、刘丽春、裴海林、李晓博、屠劲林、张国军、牛振鸣、王涛、李彬

标准预览(共 6 页)

* 特别声明:资源收集自网络或用户上传,版权归原作者所有,如侵犯您的权益,请联系我们处理。

  • 标准质量:
  • 文档详情:3.96MB 共 6 页 PDF

标准搜索