YS/T 1450-2021 铜及铜合金板、带材杯突试验方法

行业标准 推荐性 现行

标准状态

  1. 发布于:
  2. 实施于:
  3. 废止

标准详情

  • 中国标准分类号:H23
    国际标准分类号:77.040.99
  • 提出单位:全国有色金属标准化技术委员会
    主管部门:工业和信息化部

起草单位

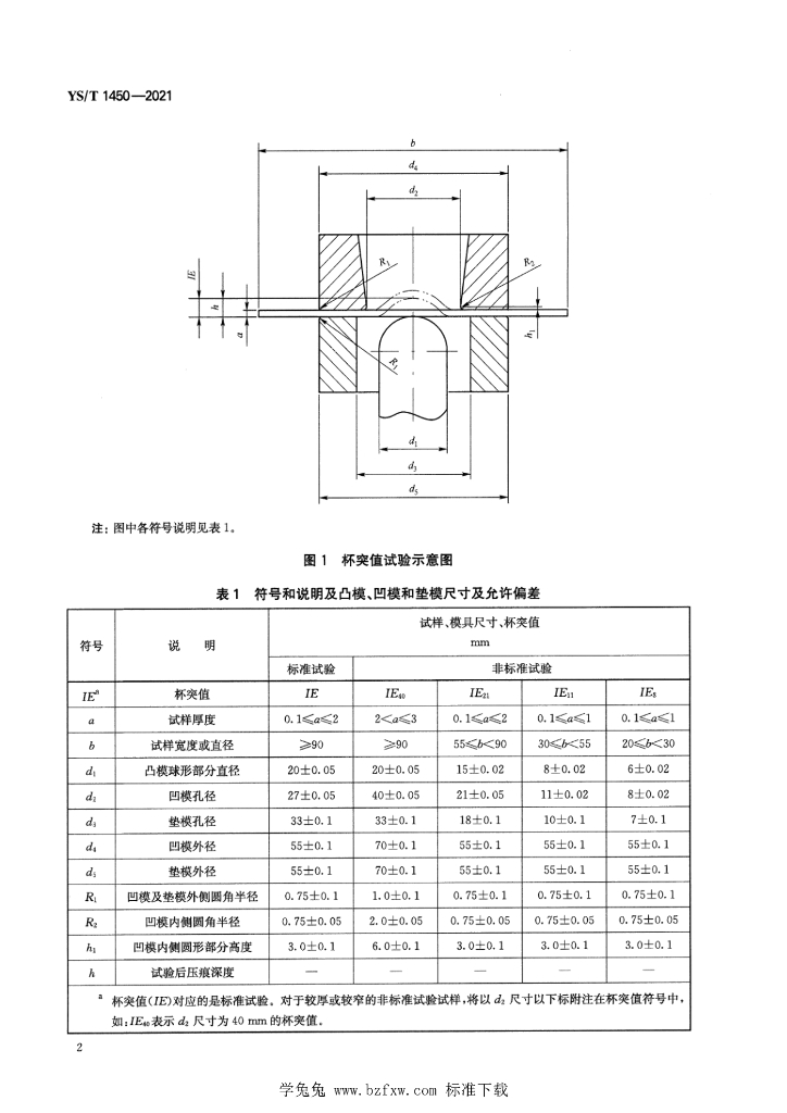
绍兴市质量技术监督检测院、中铝洛阳铜加工有限公司、中铝材料应用研究院有限公司、安徽楚江科技新材料股份有限公司、绍兴市特种设备检测院、中华人民共和国常熟海关、浙江花园铜业有限公司、宁夏中色新材料有限公司、广东省科学院工业分析检测中心、宁波兴业盛泰集团有限公司、江西金品铜业科技有限公司、浙江力博实业股份有限公司

起草人

余锡孟、娄东阁、黄翔、徐高磊、杜锡勇、王群、李书磊、肖永通、程列鑫、胡明烈、卢书媛、魏锦、唐俊烈、赵星波、余焕伟、王永翔、韦绍林、马子超、王卫忠、关胜利、刘连花、焦晓亮、姜冰灿、陈珠丽、来长妹、韩俊钢、苑和峰

标准预览(共 8 页)

* 特别声明:资源收集自网络或用户上传,版权归原作者所有,如侵犯您的权益,请联系我们处理。

  • 标准质量:
  • 文档详情:1.97MB 共 8 页 PDF

标准搜索