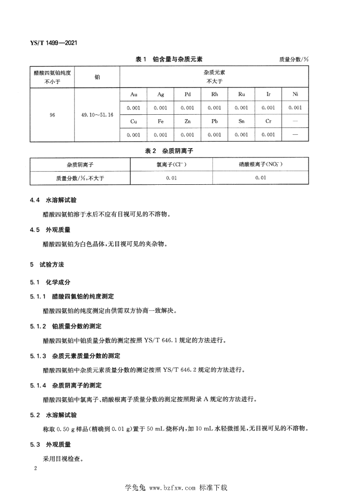
YS/T 1499-2021 醋酸四氨铂

行业标准 推荐性 现行

标准状态

  1. 发布于:
  2. 实施于:
  3. 废止

标准详情

  • 中国标准分类号:H68
    国际标准分类号:77.150.99
  • 提出单位:全国有色金属标准化技术委员会
    主管部门:全国有色金属标准化技术委员会

起草单位

徐州浩通新材料科技股份有限公司、西安瑞鑫科金属材料有限责任公司、陕西瑞科新材料股份有限公司

起草人

奚红杰、巩伟龙、刘芳、王靖坤、索永喜、周淑雁、史晓妮、郭福田、许万祥

标准预览(共 10 页)

* 特别声明:资源收集自网络或用户上传,版权归原作者所有,如侵犯您的权益,请联系我们处理。

  • 标准质量:
  • 文档详情:2MB 共 10 页 PDF

标准搜索