DB63/T 2097-2023 青稞产业标准体系

地方标准 青海省 推荐性 现行

标准状态

  1. 发布于:
  2. 实施于:
  3. 废止

标准详情

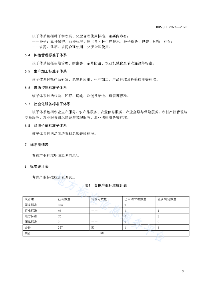
  • 中国标准分类号:B00
    国际标准分类号:65.020.01
  • 提出单位:青海省农牧业标准化技术委员会
    主管部门:青海省市场监督管理局

起草单位

青海省农业技术推广总站、青海省农林科学院

起草人

马兰波、白惠义、张优良、姚有华、李积升、李白家、霍建强、何迎昌、马源、罗生寿、符伯阳、许永丽、杨超、陈燕、何婷

标准预览(共 22 页)

* 特别声明:资源收集自网络或用户上传,版权归原作者所有,如侵犯您的权益,请联系我们处理。

  • 标准质量:
  • 文档详情:262.8KB 共 22 页 PDF

标准搜索