DB61/T 221-2014 猕猴桃 鲜果

地方标准 陕西省 推荐性 已废止

标准状态

  1. 发布于:
  2. 实施于:
  3. 废止于:

标准详情

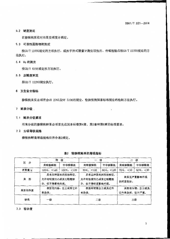
  • 中国标准分类号:X24
    国际标准分类号:67.080
  • 代替标准:DB61/T 221-1995
  • 提出单位:
    主管部门:陕西省质量技术监督局

起草单位

西北农林科技大学、眉县质量技术监督局、眉县果业技术推广服务中心

起草人

刘占德、屈学农、姚春潮、赵英杰、杨建平、严平生、郁俊谊、赵菊琴、宋洁

标准预览(共 7 页)

* 特别声明:资源收集自网络或用户上传,版权归原作者所有,如侵犯您的权益,请联系我们处理。

  • 标准质量:
  • 文档详情:143.22KB 共 7 页 PDF

标准搜索