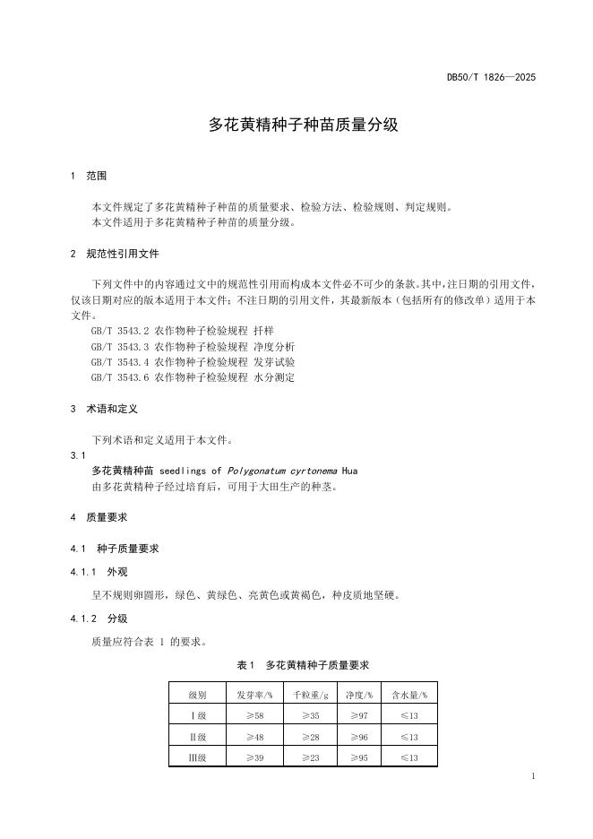
DB50/T 1826-2025 多花黄精种子种苗质量分级

地方标准 重庆市 推荐性 现行

标准状态

  1. 发布于:
  2. 实施于:
  3. 废止

标准详情

  • 中国标准分类号:B38
    国际标准分类号:65.020.20
  • 提出单位:
    主管部门:重庆市市场监督管理局

起草单位

重庆市药物种植研究所、重庆坤隆药业有限公司。

起草人

杨天建、韩量、肖波、李开君、蒲盛才、张万超、杨成前、雷美艳、余中莲、李娜、全健、赵小红、杨亚飞。

标准预览(共 8 页)

* 特别声明:资源收集自网络或用户上传,版权归原作者所有,如侵犯您的权益,请联系我们处理。

  • 标准质量:
  • 文档详情:139.5KB 共 8 页 PDF

标准搜索