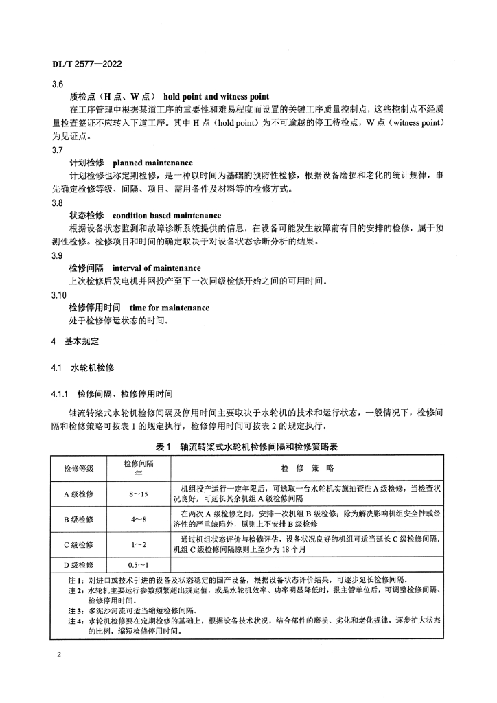
DL/T 2577-2022 轴流转桨式水轮发电机组检修规程

行业标准 推荐性 现行

标准状态

  1. 发布于:
  2. 实施于:
  3. 废止

标准详情

  • 中国标准分类号:K55
    国际标准分类号:27.14
  • 提出单位:中国电力企业联合会
    主管部门:国家能源局

起草单位

广西桂冠电力股份有限公司大化水力发电总厂、中国长江电力股份有限公司、大唐水电科学技术研究院有限公司

起草人

黄海德、杨汝班、徐维友、徐刚、杨国献、黄国庚、沈帆、谭茂业、陈南文、李文、林枝坤、覃美智、周昌虎、李荣、吴智丁、何良超、隆元林、覃献业、李贵吉、时志能、邓玮琪、文宇、井弦伟、徐进、马明

标准预览(共 32 页)

* 特别声明:资源收集自网络或用户上传,版权归原作者所有,如侵犯您的权益,请联系我们处理。

  • 标准质量:
  • 文档详情:8.31MB 共 32 页 PDF

标准搜索