DB46/T 544-2021 地理标志产品 海南岛盐

地方标准 海南省 推荐性 现行

标准状态

  1. 发布于:
  2. 实施于:
  3. 废止

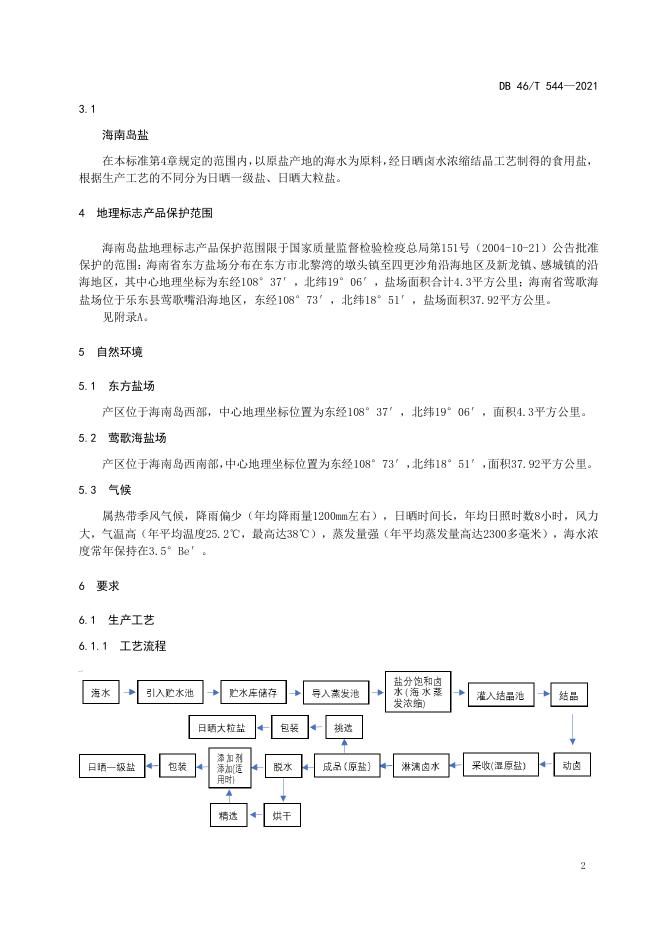
标准详情

  • 中国标准分类号:X38
    国际标准分类号:67.040
  • 提出单位:海南省知识产权局
    主管部门:海南省市场监督管理局

起草单位

海南省盐业进出口贸易有限公司、海口兴南知识产权事务有限公司、海南智行科技服务有限公司、海南云智检质量技术服务有限公司

起草人

史利、罗自军、常虹、陈群春、张丽玲、周建宇、吉翠婷、黄健泓、戴巨龙、陈川广

标准预览(共 10 页)

* 特别声明:资源收集自网络或用户上传,版权归原作者所有,如侵犯您的权益,请联系我们处理。

  • 标准质量:
  • 文档详情:545.63KB 共 10 页 PDF

标准搜索