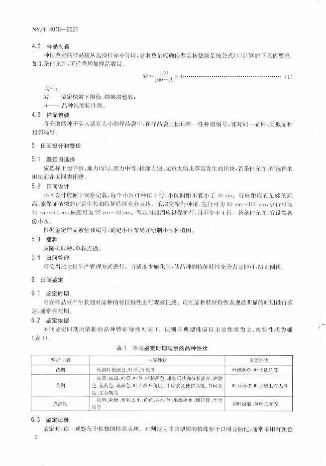
NY/T 4018-2021 农作物品种纯度田间小区种植鉴定技术规程 玉米

行业标准 推荐性 现行

标准状态

  1. 发布于:
  2. 实施于:
  3. 废止

标准详情

  • 中国标准分类号:B21
    国际标准分类号:65.020.01
  • 提出单位:农业农村部种业管理司
    主管部门:农业农村部

起草单位

全国农业技术推广服务中心、山西省农业种子总站、吉林省种子管理总站、宁夏回族自治区种子管理站、黑龙江省种业技术服务中心、河北省种子质量监督检验站、新疆生产建设兵团种子管理总站、陕西省种子工作总站、甘肃省种子总站、长治市农业种子站

起草人

赵建宗、支戶振、孟全业、张力科、刘丰泽、周泽宇、班秀丽、李玉红、王羡国、李承宗、辜立新、张英、孔德巍、孟思远、任雪贞、王建宏、吴慧、傅友兰、金石桥

标准预览(共 7 页)

* 特别声明:资源收集自网络或用户上传,版权归原作者所有,如侵犯您的权益,请联系我们处理。

  • 标准质量:
  • 文档详情:1.41MB 共 7 页 PDF

标准搜索