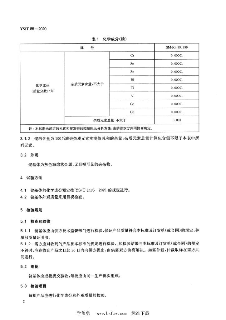
YS/T 85-2020 光谱分析用铑基体

行业标准 推荐性 现行

标准状态

  1. 发布于:
  2. 实施于:
  3. 废止

标准详情

  • 中国标准分类号:H68
    国际标准分类号:77.150.99
  • 代替标准:YS/T 85-2006
  • 提出单位:全国有色金属标准化技术委员会
    主管部门:工业和信息化部

起草单位

贵研资源(易门)有限公司、贵研铂业股份有限公司、昆明冶金研究院、有色金属技术经济研究院、金川集团股份有限公司、江西省汉氏贵金属有限公司

起草人

赵雨、刘伟、杨海岸、马媛、王淑英、刘文、程婧娴、郁丰善、杨红玉、林波、金云杰、王金营、鲁俊余

标准预览(共 7 页)

* 特别声明:资源收集自网络或用户上传,版权归原作者所有,如侵犯您的权益,请联系我们处理。

  • 标准质量:
  • 文档详情:1.39MB 共 7 页 PDF

标准搜索