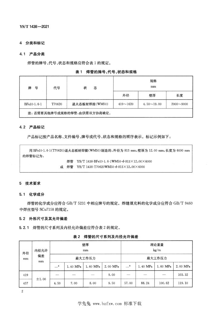
YS/T 1438-2021 海洋工程管道系统用铜镍合金焊接管

行业标准 推荐性 现行

标准状态

  1. 发布于:
  2. 实施于:
  3. 废止

标准详情

  • 中国标准分类号:H62
    国际标准分类号:77.150.30
  • 提出单位:全国有色金属标准化技术委员会
    主管部门:全国有色金属标准化技术委员会

起草单位

江阴和宏精工科技有限公司、苏州富瑞合金科技股份有限公司、中色奥博特铜铝业有限公司、广东省科学院工业分析检测中心、甘肃和宏新材料有限公司

起草人

文继有、石常亮、李雨、陈华、何凯、田原晨、陈文龙、孙大翔、朱国俊、徐曙光、蒋业欣、徐跃新、陈振锋

标准预览(共 12 页)

* 特别声明:资源收集自网络或用户上传,版权归原作者所有,如侵犯您的权益,请联系我们处理。

  • 标准质量:
  • 文档详情:3.35MB 共 12 页 PDF

标准搜索