HG/T 5747-2020 水处理剂 镍、锰、铜、锌含量的测定 电感耦合等离子体发射光谱(ICP-OES)法

行业标准 推荐性 现行

标准状态

  1. 发布于:
  2. 实施于:
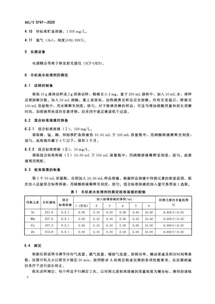
  3. 废止

标准详情

  • 中国标准分类号:G76
    国际标准分类号:71.040.40
  • 提出单位:
    主管部门:工业和信息化部

起草单位

济源市清源水处理有限公司、中海油天津化工研究设计院有限公司、安徽正超检测科技有限公司等

起草人

何玉汝、张天壤、刘露璐 等

标准预览(共 10 页)

* 特别声明:资源收集自网络或用户上传,版权归原作者所有,如侵犯您的权益,请联系我们处理。

  • 标准质量:
  • 文档详情:2.14MB 共 10 页 PDF

标准搜索