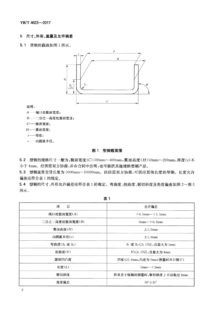
YB/T 4623-2017 汽车纵梁用冷弯型钢

行业标准 推荐性 现行

标准状态

  1. 发布于:
  2. 实施于:
  3. 废止

标准详情

  • 中国标准分类号:H44
    国际标准分类号:77.140.70
  • 提出单位:
    主管部门:全国钢标准化技术委员会

起草单位

南京天润型钢有限公司、冶金工业信息标准研究院。

起草人

王圣清、王玉婕、罗源飞、刘宝石、陶欢欢。

标准预览(共 7 页)

* 特别声明:资源收集自网络或用户上传,版权归原作者所有,如侵犯您的权益,请联系我们处理。

  • 标准质量:
  • 文档详情:1.53MB 共 7 页 PDF

标准搜索