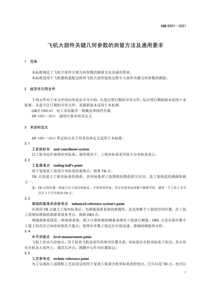
HB 8597-2021 飞机大部件关键几何参数的测量方法及通用要求

行业标准 强制性 现行

标准状态

  1. 发布于:
  2. 实施于:
  3. 废止

标准详情

  • 中国标准分类号:V00
    国际标准分类号:ICS 49.020
  • 提出单位:中国航空综合技术研究所
    主管部门:工业和信息化部

起草单位

中国航空工业集团公司北京长城计量测试技术研究所、中国商飞上海飞机制造公司、中航沈阳飞机工业(集团)有限责任公司、江西洪都商用飞机股份有限公司、中航西安飞机分公司

起草人

王继虎、胡帅、李洋、范晓骏、郭洪杰、汪静、闻丽、马骊群

标准预览(共 16 页)

* 特别声明:资源收集自网络或用户上传,版权归原作者所有,如侵犯您的权益,请联系我们处理。

  • 标准质量:
  • 文档详情:3.31MB 共 16 页 PDF

标准搜索