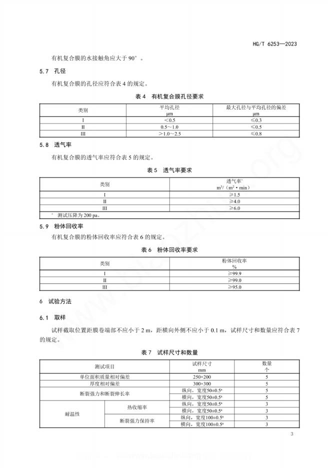
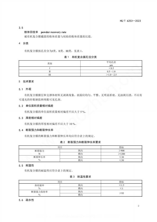
HG/T 6253-2023 粉体回收用有机复合膜

行业标准 推荐性 现行

标准状态

  1. 发布于:
  2. 实施于:
  3. 废止

标准详情

  • 中国标准分类号:G33
    国际标准分类号:83.140.10
  • 提出单位:化学工业出版社
    主管部门:工业和信息化部

起草单位

江苏久朗高科技股份有限公司、南京工业大学、北京君翌科技有限公司、南京膜材料产业技术研究院有限公司、厦门欧圣斯科技有限公司、世韩(天津)节能环保科技有限公司、浙江津膜环境科技有限公司、航膜科技发展集团有限公司、江苏省未来膜技术创新中心

起草人

仲兆祥、张峰、周群、邢卫红、张默、王瀚漪、范益群、刘锦华、路娜、许以农、程文明、刘洋

标准预览(共 15 页)

* 特别声明:资源收集自网络或用户上传,版权归原作者所有,如侵犯您的权益,请联系我们处理。

  • 标准质量:
  • 文档详情:9.11MB 共 15 页 PDF

标准搜索