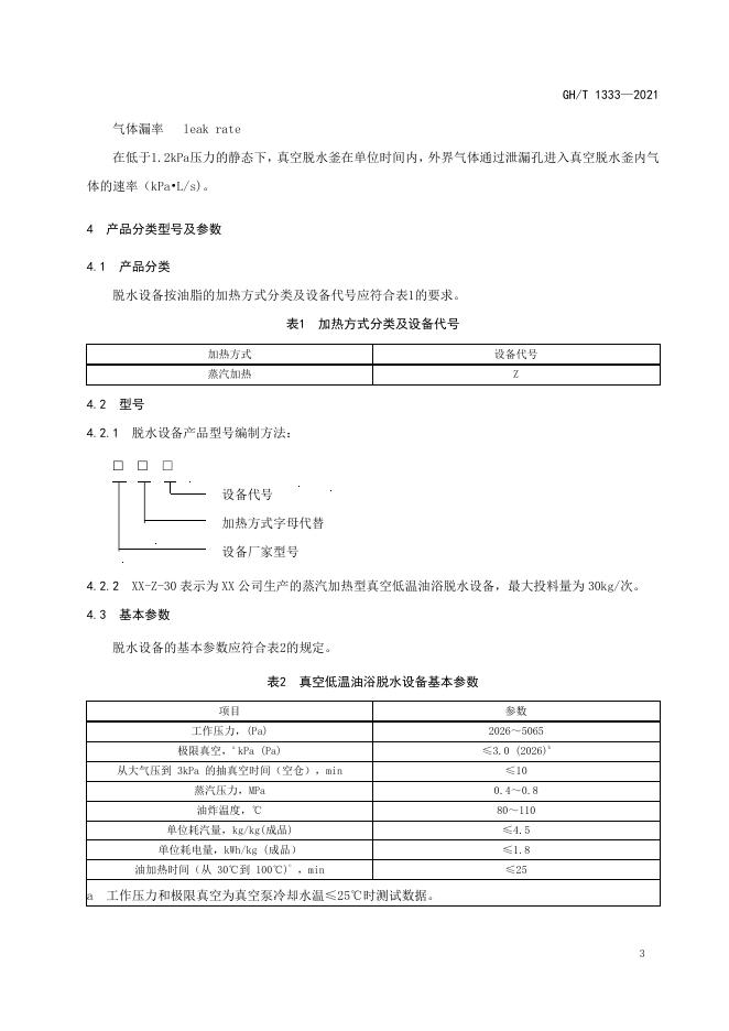
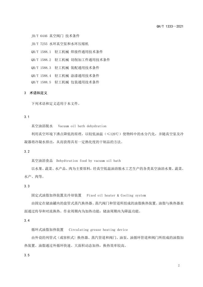
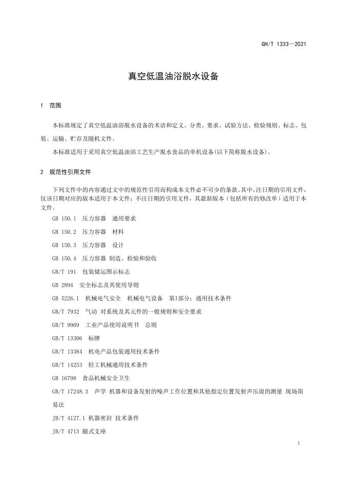
GH/T 1333-2021 真空低温油浴脱水设备

行业标准 推荐性 现行

标准状态

  1. 发布于:
  2. 实施于:
  3. 废止

标准详情

  • 中国标准分类号:A10
    国际标准分类号:03.100.20
  • 提出单位:中华全国供销合作总社
    主管部门:全国果品标准化技术委员会贮藏加工分技术委员会

起草单位

中华全国供销合作总社济南果品研究院、济南新思达机械有限公司、山东新联兴机械科技有限公司

起草人

葛邦国、马寅斐、张一鸣、和法涛、高玲、刘光鹏、龙宗军、张谦、陈文华、于红

标准预览(共 15 页)

* 特别声明:资源收集自网络或用户上传,版权归原作者所有,如侵犯您的权益,请联系我们处理。

  • 标准质量:
  • 文档详情:2.52MB 共 15 页 PDF

标准搜索