TB/T 3100.1-2017 铁路数字信号电缆 第1部分:一般规定

行业标准 推荐性 现行

标准状态

  1. 发布于:
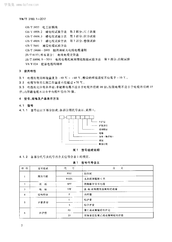
  2. 实施于:
  3. 废止

标准详情

  • 中国标准分类号:K13
    国际标准分类号:45.020;93.100
  • 代替标准:TB/T 3100.1-2004
  • 提出单位:
    主管部门:国家铁路局

起草单位

焦作铁路电缆有限责任公司、天水铁路电缆有限责任公司、西安西电光电缆有限责任公司、江苏东强股份有限公司

起草人

陈育红、尚爱民、杨永谦、张惠琴、王疆、黄晓勇、吴荣美、张涛

标准预览(共 17 页)

* 特别声明:资源收集自网络或用户上传,版权归原作者所有,如侵犯您的权益,请联系我们处理。

  • 标准质量:
  • 文档详情:1.11MB 共 17 页 PDF

标准搜索