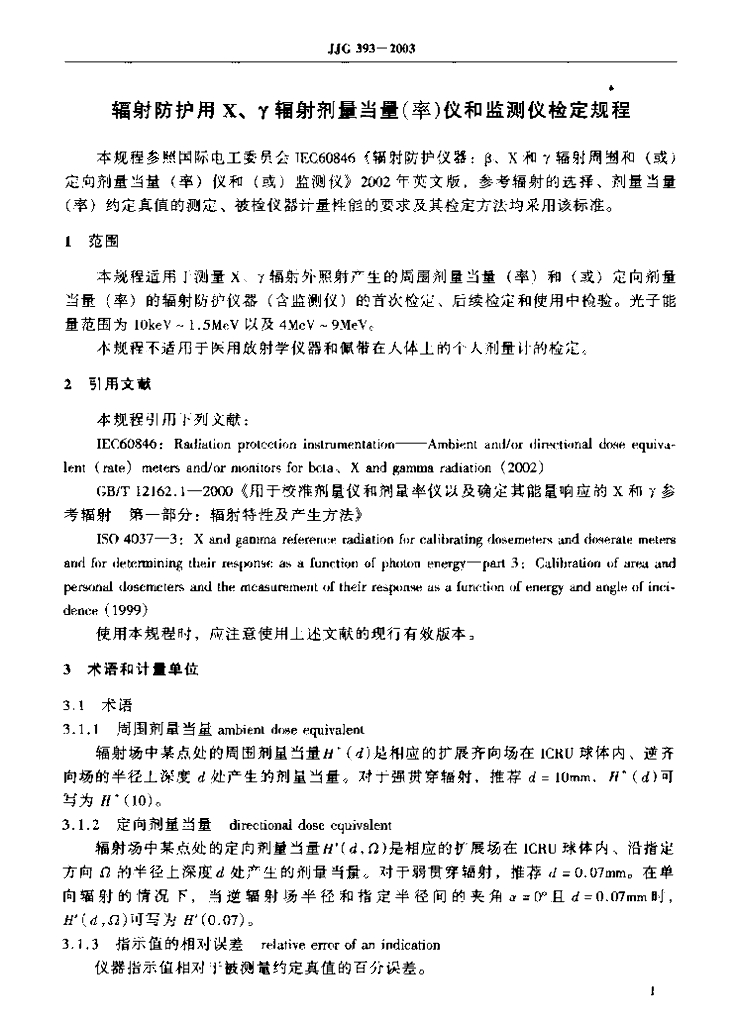
JJG 393-2003 辐射防护用X、γ辐射剂量当量(率)仪和监测仪检定规程

国家标准 强制性 现行

标准状态

  1. 发布于:
  2. 实施于:
  3. 废止

标准详情

  • 中国标准分类号:
    国际标准分类号:
  • 代替标准:JJG 393-1985、JJG 479-1986
  • 提出单位:
    主管部门:

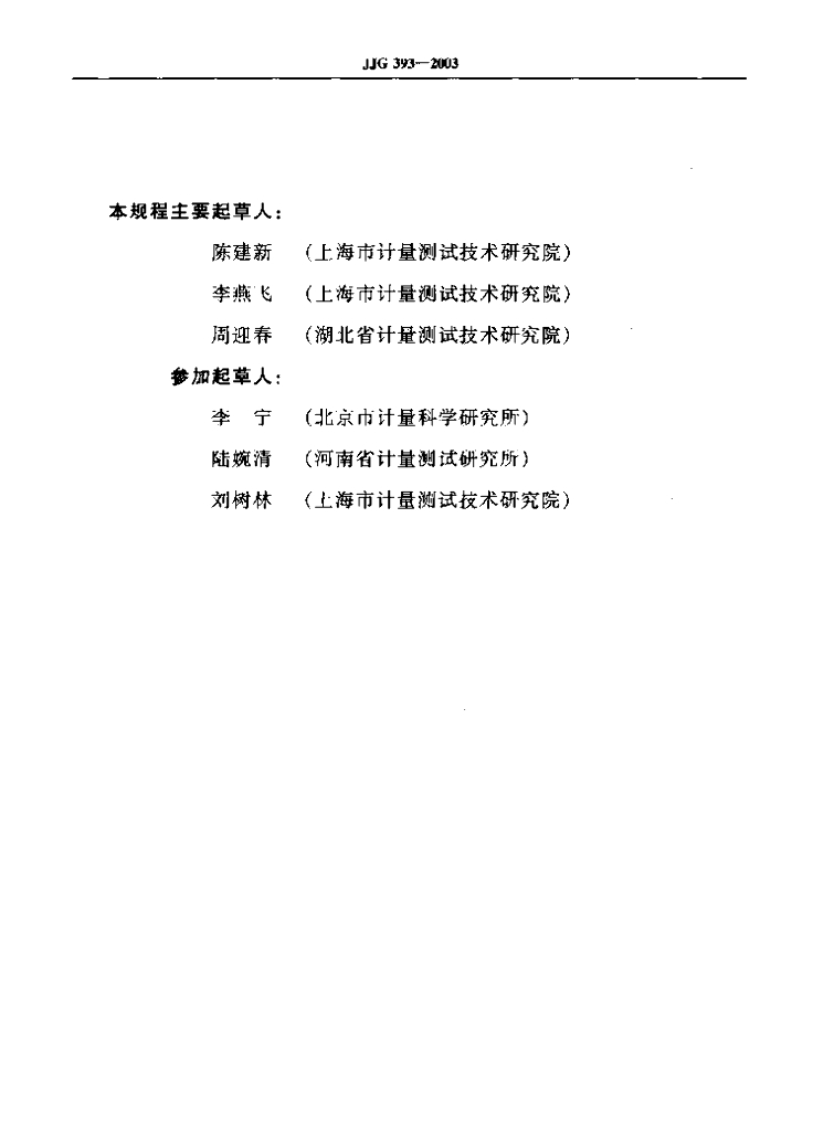
起草单位

上海市计量测试技术研究院、湖北省计量测试技术研究院、北京市计量科学研究所、河南省计量测试研究所

起草人

陈建新(上海市计量测试技术研究院)、李燕飞(上海市计量测试技术研究院)、周迎春(湖北省计量测试技术研究院)、李宁(北京市计量科学研究所)、陆婉清(河南省计量测试研究所)、刘树林(上海市计量测试技术研究院)

标准预览(共 20 页)

* 特别声明:资源收集自网络或用户上传,版权归原作者所有,如侵犯您的权益,请联系我们处理。

  • 标准质量:
  • 文档详情:630.32KB 共 20 页 PDF

标准搜索