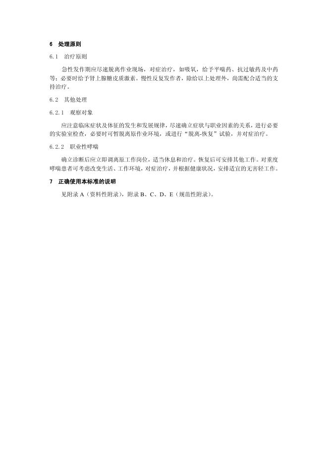
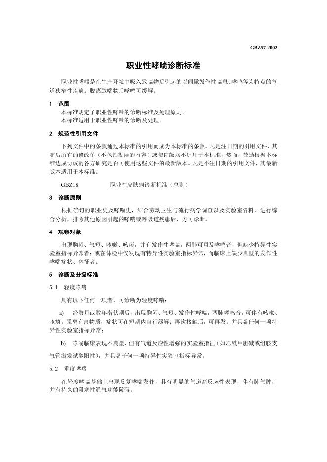
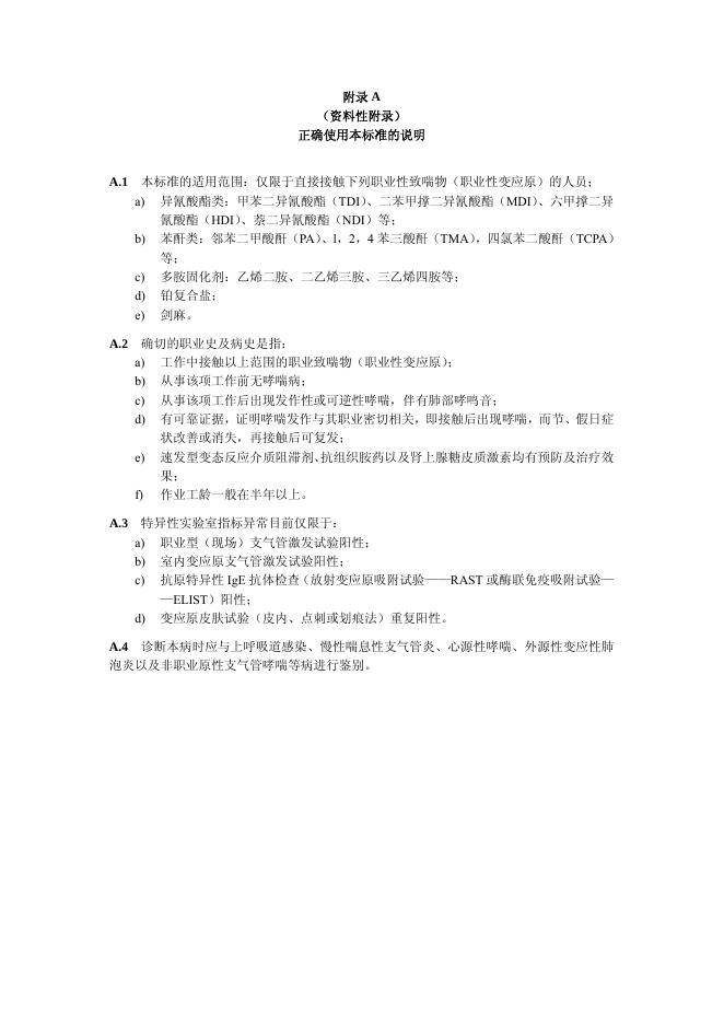
GBZ 57-2002 职业性哮喘诊断标准

国家标准 强制性 现行

标准状态

  1. 发布于:
  2. 实施于:
  3. 废止于:

标准详情

  • 中国标准分类号:
    国际标准分类号:
  • 提出单位:
    主管部门:

起草单位

北京大学第三医院、中国疾病预防控制中心职业卫生与中毒控制所、山西医科大学第二附属医院、广东省职业病防治院、黑龙江省劳动卫生职业病防治研究所、贵州省劳动卫生职业病防治研究所

起草人

标准预览(共 13 页)

* 特别声明:资源收集自网络或用户上传,版权归原作者所有,如侵犯您的权益,请联系我们处理。

  • 标准质量:
  • 文档详情:257.92KB 共 13 页 PDF

标准搜索