HG/T 4846-2015 水性无机磷酸盐耐溶剂防腐涂料

行业标准 推荐性 现行

标准状态

  1. 发布于:
  2. 实施于:
  3. 废止

标准详情

  • 中国标准分类号:G51
    国际标准分类号:87.040
  • 提出单位:
    主管部门:工业和信息化部

起草单位

江苏金陵特种涂料有限公司、中海油常州涂料化工研究院有限公司、信和新材料股份有限公司等

起草人

林蛟、周文沛、胡建林 等

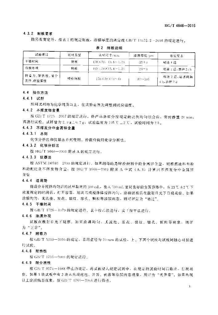
标准预览(共 7 页)

* 特别声明:资源收集自网络或用户上传,版权归原作者所有,如侵犯您的权益,请联系我们处理。

  • 标准质量:
  • 文档详情:397.74KB 共 7 页 PDF

标准搜索