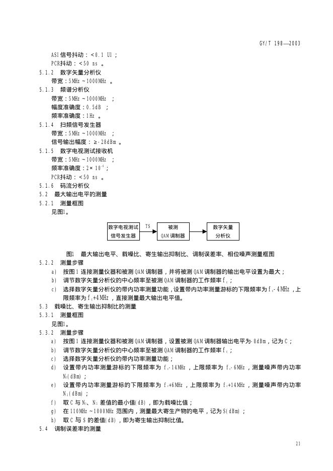
GY/T 198-2003 有线数字电视广播QAM调制器技术要求和测量方法

行业标准 推荐性 现行

标准状态

  1. 发布于:
  2. 实施于:
  3. 废止

标准详情

  • 中国标准分类号:M70
    国际标准分类号:33.160.99
  • 提出单位:
    主管部门:国家广播电视总局

起草单位

国家电影电视总局广播电视计量检测中心、浙江省广电科技股份有限公司、深圳市飞通宽带技术有限公司、深圳市迪瑞计算机技术有限公司

起草人

龚波、姚瑞虹、高滨、杨旭峰、蔺洋

标准预览(共 7 页)

* 特别声明:资源收集自网络或用户上传,版权归原作者所有,如侵犯您的权益,请联系我们处理。

  • 标准质量:
  • 文档详情:130.7KB 共 7 页 PDF

标准搜索