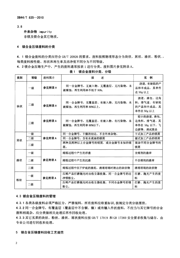
DB44/T 835-2010 镁合金压铸块状废料回收工艺规范

地方标准 广东省 推荐性 已废止

标准状态

  1. 发布于:
  2. 实施于:
  3. 废止于:

标准详情

  • 中国标准分类号:F00
    国际标准分类号:77.120.30
  • 提出单位:
    主管部门:广东省质量技术监督局

起草单位

东莞宜安科技股份有限公司、创金美科技(深圳)有限公司、重庆大学、广东鸿图科技股份有限公司、重庆硕龙科技有限公司

起草人

李扬德、李卫荣、杨晓娟、单巍巍、龙思远、常移迁、查吉利

标准预览(共 8 页)

* 特别声明:资源收集自网络或用户上传,版权归原作者所有,如侵犯您的权益,请联系我们处理。

  • 标准质量:
  • 文档详情:2.79MB 共 8 页 PDF

标准搜索